基因组证据揭示经典的“专性”榕树-榕小蜂传粉系统存在极端混乱的协同进化历史
榕树是桑科榕属800多种植物的统称,广泛分布在全球热带和亚热带地区,包含着很多明星植物,比如很多人爱吃的无花果、佛祖顿悟的菩提树和各种独树成林的绞杀榕等。
由于榕树的花都藏在内部,人们看不到榕树开花就能结果,就把榕树的果实称为“无花果”。榕果顶端留有通道,可在花期释放特殊气味,吸引并允许特化的传粉榕小蜂钻入。榕小蜂在榕果内为雌花授粉的同时,还会在一部分雌花的子房内产卵,生儿育女,未被榕小蜂产卵的雌花则发育成种子。
特殊的形态结构、化学信号和生活史发育上的高度匹配性,使得榕树和榕小蜂之间形成了高度专性的互惠共生关系。两者已经经历了大约7500万年的协同进化过程,全球800多种榕树都有对应主要榕小蜂为其传粉。作为目前已知的专一性最强的传粉系统,榕树-榕小蜂互惠共生系统成为研究植物与传粉昆虫的专性协同进化如何促进物种多样化的模式系统。
近日,中国科学院西双版纳热带植物园动植物关系研究组领衔国内外12家研究机构,通过对榕属主干类群代表物种的基因组测序和分析,研究发现榕属植物种间杂交和传粉者宿主转移普遍发生,贯穿于榕树-榕小蜂的长期协同进化历史,强调了榕属水平上的发散式协同进化对双方物种多样化的重要影响力。该结论打破了学术界长期广泛认可的严格专性协同进化是促进榕树-榕小蜂这一经典专性传粉系统协同多样化主要机制的观点。研究结果以Genomic evidence of prevalent hybridizaion throughout the evolutionary history of the fig-wasp pollination mutualism 为题,发表于国际学术期刊 Nature Communications 。本研究也是版纳植物园继2020年与福建农林大学合作在Cell上发表榕-蜂基因组,揭示榕树气生根发育、性别决定和榕蜂协同多样化分子机制之后的又一项重要成果。
版纳植物园研究员王刚和中国农科院农业基因组所研究员张兴坦为论文共同第一作者,王刚和版纳植物园研究员陈进为并列通讯作者。同时参与该研究的单位和合作作者还有版纳植物园研究员郁文彬、巴拿马斯密森热带研究所教授Edward Allen Herre、法国科学研究院和蒙彼利埃大学教授Doyle McKey、马里兰大学教授Carlos A. Machado、美国莫顿树木园教授Charles H. Cannon、佐治亚大学教授Michael L. Arnold、巴西圣保罗大学教授Rodrigo A. S. Pereira、美国伊利诺伊州立大学香槟分校教授Ray Ming、湖北中医药大学教授刘义飞、福建农林大学硕士研究生王毅斌和厦门大学博士研究生马东娜。该研究得到了国家自然科学基金委、云南省自然科学基金委和中科院青年创新促进会经费的资助。西双版纳国家级自然保护区管理局、版纳植物园园林园艺部、版纳植物园生态站、版纳植物园公共技术服务平台和环境教育中心等在样品采集、实验开展和论文改进中提供了支持与帮助。
大果榕(Ficus auriculata Lour.)及其榕小蜂(朱仁斌 摄)
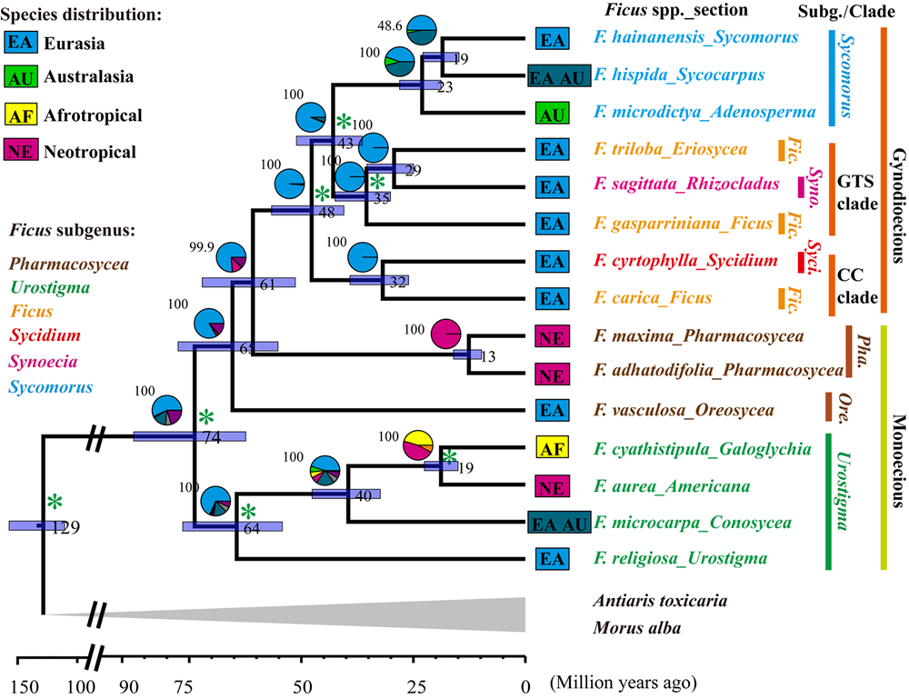
榕属物种树和分化历史推算支持榕属主干类群的历史同域分布属性(基于溯祖原理的Astral tree,分化时间和分布区推算,及主要分类关系的展示)。
榕属主干类群的不同基因组组分(核基因组、叶绿体基因组和线粒体基因组)之间及其与对应传粉榕小蜂之间的系统树的不一致性。结果提示榕树三套基因组组分和传粉榕小蜂均存在着各不相同的进化历史。
