昆明植物所在醉鱼草属物种修订和新种界定方面取得进展
分类学是生物多样性保护和资源可持续利用的科学基础。然而,自然界复杂的物种形成过程,尤其是网状进化和多倍化等现象,会导致产生形态与遗传特征均难以区分的类群,即“分类学复杂类群”(Taxonomically Complex Groups,TCGs),为传统分类学研究带来巨大挑战。现代分类学研究采用整合分类学方法,综合形态学、分子系统发育、细胞核型分析及生物地理学等多维度证据,为精准界定物种提供了有效途径。亚洲醉鱼草属(Buddleja)植物兼具高观赏价值与重要的食药用功能,其进化历程中复杂的网状进化和多倍化事件,导致部分复合群和广布种的分类地位长期存疑,是典型的分类学复杂类群。
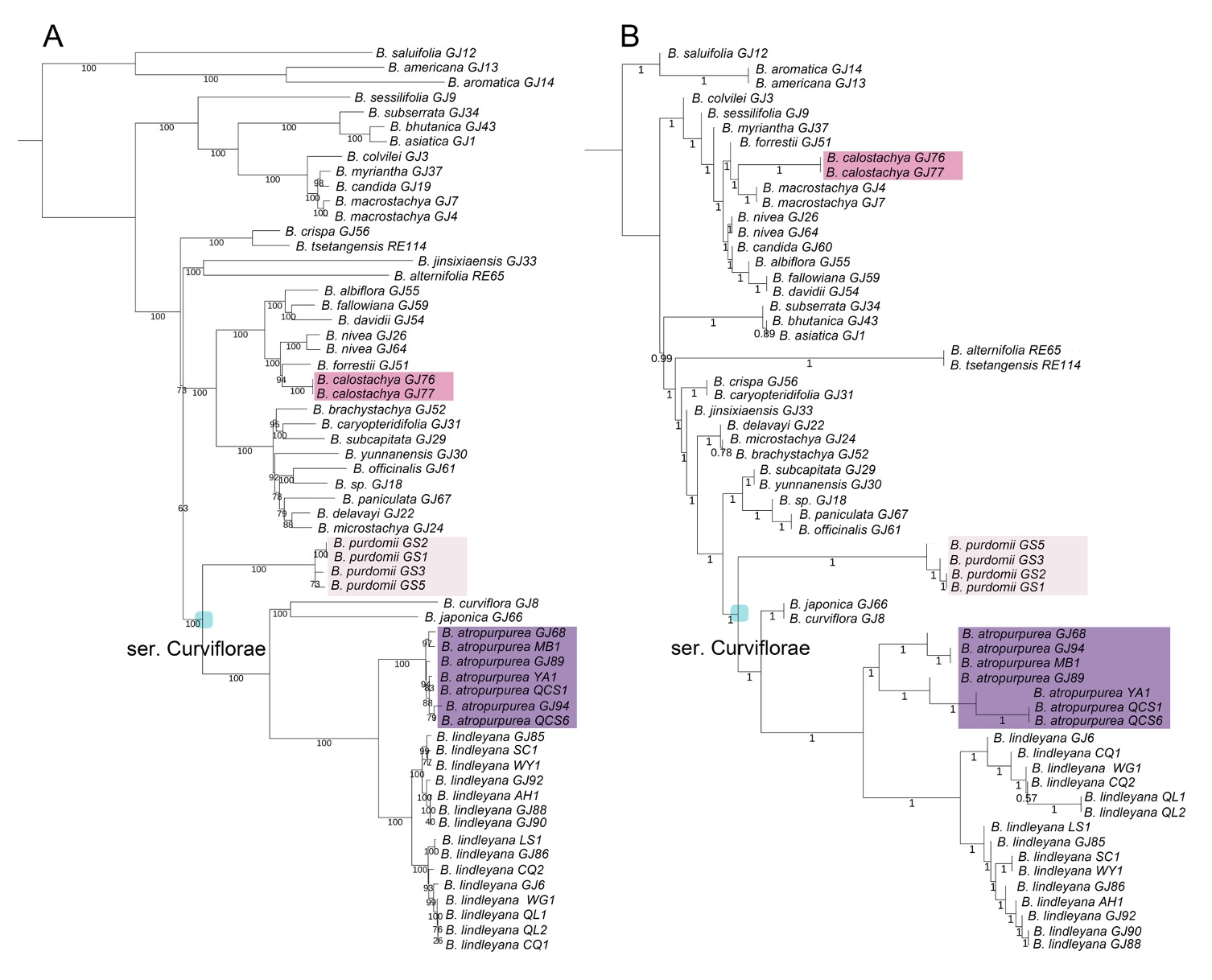
该研究通过大范围的野外调查取样,获取了详实的形态数据和大量的分子材料,在此基础上开展了形态学比较研究,通过核型分析确定各类群染色体数目及倍型,利用高通量测序技术获得了大量核基因序列和叶绿体全基因组数据进行系统发育分析和群体遗传学研究,并结合地理分布信息,对亚洲醉鱼草属多个争议类群进行了整合分类学研究(图1)。主要研究发现包括:(1)甘肃醉鱼草物种地位的恢复:甘肃醉鱼草(B. purdomii)曾被处理为短序醉鱼草(Buddleja brachystachya)的异名,但在系统发育关系上二者并未构成单系群;核型分析进一步揭示二者存在倍性差异(短序醉鱼草为四倍体,甘肃醉鱼草为二倍体),且二者地理分布相隔较远(短序醉鱼草为横断山特有种,甘肃醉鱼草分布于黄土高原),基于上述证据整合,支持恢复甘肃醉鱼草的独立物种地位(图2 左);(2)新种绛紫醉鱼草的发现与描述:分布于成都平原西部和云南东北部的醉鱼草种群,在形态特征和遗传结构上均与广布种醉鱼草(B. lindleyana)呈现显著分化。基于其独特的绛紫色花部特征,研究团队将其描述并命名为新种——绛紫醉鱼草(B. atropurpurea)(图2 中);(3)新种安宁醉鱼草的发现与描述:在云南省安宁市发现醉鱼草属新种,其圆锥花序密被粉色分枝毛,具有较高观赏价值。细胞学证据表明该种为六倍体,系统基因组学分析揭示其核基因与叶绿体基因组存在明显的谱系冲突(cytonuclear discordance),暗示该物种可能通过异源多倍化形成。据其模式产地命名为安宁醉鱼草,拉丁学名B. calostachya(calo-:美丽;stachys:花序)表征其独特花序形态(图2 右)。该研究最终将亚洲醉鱼草属物种总数修订为30种(图3),为该类群的濒危物种保护和可持续利用奠定了分类学基础。
上述研究成果以Unraveling the taxonomy of Asian Buddleja: Species discovery and delimitation through morphological comparison,ploidy analysis and phylogenomic insights为题,发表于植物分类学经典期刊TAXON。中国科学院昆明植物研究所博士研究生杨丰懋为论文第一作者,葛佳副研究员和陈高研究员为通讯作者,刘恩德、郭永杰、沙雯、金敏飞、马雨倩和四川省自然科学研究院李小杰、安徽师范大学张思宇、西北师范大学白增福也参与了该研究。研究得到昆明植物园、昆明植物研究所标本馆、植物多维成像及多样性分析平台、中国西南野生生物种质资源库的支持,并得到国家自然科学基金、云南省基础研究面上项目和云南省兴滇英才青年人才专项的支持。

图1 三个目标物种的取样范围 A:甘肃醉鱼草;B:绛紫醉鱼草;C:安宁醉鱼草

图2 三个目标物种的生境和形态特征图(杨丰懋、白增福)和墨线图(沙雯绘) 左:甘肃醉鱼草;中:绛紫醉鱼草;右:安宁醉鱼草

图3 亚洲醉鱼草属系统发育树 A:质体基因树;B:ASTRAL物种树
作者:杨丰懋 葛佳
